Professional Indemnity Scheme FAQ Claims Statistics Guide to Digital Platform Download Forms About Us Contact Us

 
 
 
  • The information contained in this website is prepared by the Manager of the Law Society of Hong Kong's Solicitors' Professional Indemnity Scheme and is intended for general assistance of solicitors practising in Hong Kong.
  • They are for general information purposes only and may not apply to a specific situation.
  • They are not meant to be an interpretation of the Rules and you should always refer to the full terms and conditions of the Solicitors (Professional Indemnity) Rules (Cap. 159M).
  • The Manager, the Hong Kong Solicitors Indemnity Fund Limited and/or the Law Society of Hong Kong bear no responsibility for any errors or omissions contained in this website.

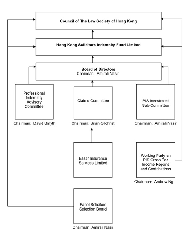
To qualify to practice as a solicitor in Hong Kong you must comply with the indemnity rules made by the Council of the Law Society of Hong Kong ("Council"), see section 7(d) of the Legal Practitioners Ordinance (Cap. 159) ("LPO"). The power of the Council to make such rules derives from section 73A of the LPO.

The Solicitors (Professional Indemnity) Rules ("Rules") form section 19 of Volume 2 of the Hong Kong Solicitors' Guide to Professional Conduct ("Guide"). The Guide regulates the conduct of solicitors in Hong Kong. The contents of the Guide bind the profession in Hong Kong. In addition, the Rules have been promulgated as subsidiary legislation under the LPO and constitute Cap. 159M of the Laws of Hong Kong.

The Rules provide that the Law Society is authorised to establish and maintain a fund to provide the indemnity mentioned in section 73A of the LPO. This fund is known as the Hong Kong Solicitors Indemnity Fund ("Fund"). The Fund is held and administered by the Hong Kong Solicitors Indemnity Fund Limited ("Company") which is a company limited by guarantee. The directors of the Company are appointed by the Council. The terms and conditions of indemnity, the method of calculation of deductibles, exclusions and the formulae for calculating the contributions to the Fund applicable to all solicitors are set out in the Rules.

The Law Society acting in Council retains the power to give directions to the Company. The Company has appointed Essar Insurance Services Limited ("Essar") to carry out some aspects of the management and administration of the Fund, including managing claims.

A committee of solicitors called the Claims Committee, whose members are appointed by the Council, determine the manner in which claims will be handled. The Claims Committee considers the known facts and evidence, including the advice of Panel Solicitors retained to defend the Indemnified and Panel Solicitors retained by the Company to provide indemnity advice. The Claims Committee is empowered to settle or defend claims as they think appropriate.

The Assistant Director of the Professional Indemnity Scheme ("Scheme") at the Law Society is responsible for all matters relating to the Company and reports directly to the Board of Directors of the Company and the Council.

News & Update
News and Update

To find out more about the latest News and Updates
Solicitors (Professional Indemnity) Rules
Solicitors (Professional Indemnity) Rules
 
Resource
A collection of links and references to useful information
 
Professional Indemnity Scheme – Annual Report
Annual Report
 
All Rights Reserved. Copyright © 2025 Essar Insurance Services Limited Terms & Conditions| Privacy| Cookie Notice